
(来源:中金外汇研究)
中金外汇研究
图表1:汇率预测表(上段为中枢、下段为区间)

资料来源:中金公司研究部
4月重要事件展望
中东局势的变化3月,外汇市场的交易主线几乎都围绕着中东局势展开。当市场开始意识到军事行动无法在短期内显著降级,当伊朗对霍尔木兹海峡实施实质上的管控和禁运,美伊冲突就开始脱离普通的地缘军事冲突轨道,变得更像是一个牵动着全球能源供应链并影响全球经济的深远事件。美元在3月份普涨,受益于能源价格的抬升带来的贸易条件改善、通胀预期抬升所带来的降息预期减少,以及风险资产下跌所引发的流动性收紧。而其他货币的表现则与其经济受到影响的预期有关,能源储备相对偏弱,进口依赖度相对偏高的新兴国家的货币汇率普遍贬值。进入到4月,中东局势的变化依然可能是影响市场的主要因素之一。我们无法判断地缘局势将在4月份升级还是降级。不过,我们认为随着海峡流量处于低位的持续时间越来越长,全球国家通过释放库存和战略储备、解除俄油和伊朗油制裁、增产等手段稳定供给的有效性将会越来越弱。一旦能源价格再次出现大幅度上行,金融条件的收紧或推动美元进一步走高。
能源供给冲击对主要国家经济的影响4月份将要公布的3月经济数据或成为我们观察中东局势所带来的能源供给冲击对产各国产出和通胀水平的影响。我们一方面须观察通胀上行的程度,另一方面则要关注通胀预期的变化。如果有迹象表明能源价格的上涨已经开始向下游扩散并带动通胀预期整体上行。主要央行被迫收紧货币政策以应对能源价格上行的意愿就有可能会提升。而在经济层面,我们可以观察各国的工业产出、国内消费以及进出口在3月份的表现以评价油价上升对经济的影响以及各国经济在面对能源冲击时的异质性。相信各国汇率的表现也可能会根据相关影响的程度出现分化。与我们判断能源出口相关的货币比如美元、加元、挪威克朗和澳元可能继续受益而相对跑赢。
关注主要国家的货币政策和汇率政策应对能源价格的上行一方面提高了通胀预期,另一方面则带来了产出缺口以及经济的下行压力。各国宏观政策制定者将面临两难境地。一方面需要加息应对通胀,但与此同时应对“滞”的问题。欧洲央行将在4月份召开议息会议,虽然他们在3月份的会议中表达了观望的态度[1],并对基准情形下的货币政策作出了“look through”的决断。但4月份加息的大门并未完全关闭,如果油气价格开始向更广泛的商品快速传导并影响通胀预期,我们认为欧央行也存在提前行动的可能性。而在日本这边,3月的会议对加息保持了谨慎态度,货币紧缩受到能源价格影响裹足不前,这或导致日元的贬值。日本当局为了平衡货币政策的压力和汇率压力,可能会选择暂缓加息+外汇干预的组合暂时维稳。我们可关注外汇干预落地的可能性。而在中国这边,人民币中间价在3月后半暂停了此前的连续升值态势,这或标志着人民币汇率将进入一个以6.9为中枢的双向波动阶段。4月中间价的变化或继续为人民币汇率的走向提供关键线索。
Content
正文
美元/人民币
4月预测区间:6.88-6.98;
一个月中枢:6.94
► 3月:人民币对美元小幅下跌,对一篮子货币表现继续偏强,CFETS指数较2月底走高约2.1%。从外部因素来看,伊朗冲突持续发酵,导致美元表现偏强,非美货币则普遍走弱。从内部因素来看,在岸外汇市场的供求关系较为稳定,结汇需求的持续释放或有效支持了人民币汇率的全月表现。
► 4月:我们认为伊朗地缘风险尚无明显缓和迹象,若美国进一步部署地面部队,局势或面临升温,全球能源及外汇市场的不确定性料将延续,非美货币整体承压。人民币则有望受益于中国供应链优势较强、能源供应相对稳定等因素,在出口韧性及中间价维稳预期的支撑下,人民币或展现相对韧性,整体或以双向波动为主。
3月,在伊朗冲突的影响下,美元与油价均明显走高,人民币汇率在中间价平稳、结汇需求稳健等因素的影响下表现较强。全月来看,美元指数先涨后稳,全月升值约2.5%。伊朗冲突导致能源价格持续处于高位,离岸美元融资条件趋于紧张,其余资产价格大多下跌。具体而言,伊朗冲突带来的影响贯穿了整个三月,这直接驱动了石油等能源价格的明显走高。避险情绪及美联储偏向紧缩的预期升温等因素亦导致了离岸美元融资条件趋于紧张。此外,欧元区、日本等地对外能源依赖度较高,能源价格的走高也导致其贸易条件趋弱,由于其构成了美元指数超70%的份额,欧元与日元的走弱也带动了美指的被动升值。全月来看,美元指数在3月明显升值并突破100,我们认为这主要是伊朗冲突带来的影响。
从内部因素来看,出口的强韧及中间价的稳定均令外汇市场预期保持平稳,进而实现了人民币汇率在强美元环境下的韧性。尽管美元指数在3月明显走强,人民币汇率的表现是较有韧性的,我们认为这主要由于中国出口表现在美国关税调整、全球能源冲击等影响下整体较好,对跨境资金稳定及人民币汇率预期平稳奠定基础。从稳汇率政策角度来看,截至3月27日,中间价在3月升值约87个点,继续释放汇率稳定的信号。
综合来看,尽管面临着能源价格走升、美元明显升值等外部压力,人民币在出口较强及中间价稳定等因素的影响下保持了预期的稳定,结汇需求的释放对人民币汇率或起到有效支撑。
图表2:3月人民币汇率与美元指数的走势


资料来源:Bloomberg,中金公司研究部
图表3:USDCNY日度变化率


资料来源:Bloomberg,中金公司研究部
图表4:3月外汇强弱变化图


资料来源:Wind,中国人民银行,中金公司研究部
图表5:人民币对一篮子货币在3月继续走高


资料来源:Wind,中国人民银行,中金公司研究部
出口强韧配合中间价升值,人民币汇率预期相对稳定
近期人民币汇率在强美元的环境下保持了相对平稳,我们认为主要或是出口强韧配合中间价温和走升,使得人民币汇率的预期相对稳定。当前外部压力明显,人民币汇率整体较有韧性。3月美元指数明显反弹,人民币与美指月度变动的幅度关系与近几年来的规模基本相符(图表6)。不过考虑到人民币对一篮子货币明显升值,且当前已基本实现“三价合一”,我们认为这或显示出人民币汇率内生稳定的动能较强。我们认为主要原因或是出口强韧及中间价保持了温和升值。具体而言,一方面,在关税下调、中国供应链优势凸显的背景下,中国出口表现较强。此前美国IEEPA关税被裁决非法,随着美国以10%的122条关税作为补充,我们认为综合或将降低中国商品关税10%。此外,具有惩罚性的40%的转运关税亦可能失效,这也将为中国的出口带来一定利好。从近期的出口表现来看,美国与非美国家均有正面拉动,美国拉动中国2026年2月出口1.3个百分点,为2025年3月来首次正贡献(图表7)。此外,在全球地缘风险动荡的环境下,供应链等优势或进一步巩固中国制造的地位。因此,在关税下调、中国供应链优势凸显等因素的共振下,中国出口预期明显向好,我们认为这或为中国跨境收支及汇率稳定奠定重要基础。另一方面,中间价延续了2025年9月后的升值趋势,实现并基本保持了“三价合一”,其或并未显示出在美元明显走升的背景下限制汇率升值的迹象。我们认为,中间价的稳定、持续升值或也给外汇市场预期带来更多的确定性,令结汇需求表现稳定。
图表6:美指与人民币汇率变动


注:横轴为美指月度变化率,纵轴为人民币汇率月度变化率,日期为2023年6月至今。红色点为2026年3月数据。
资料来源:Wind,中金公司研究部
图表7:对美出口在2月正向拉动总出口


Macrobond,中金公司研究部
外汇市场需求较强
2月银行代客结售汇差额降至551.9亿美元,连续两个月回落,不过绝对水平依然可观,我们认为当前出口强韧、结汇意愿较高等因素保持了一定的延续。具体来看,代客结售汇方面,2月银行代客净结汇较上月继续有所降低,仍处于近年来高点(图表8)。净结汇主要由货物贸易贡献,占比约108.7%,服务贸易则是主要拖累项,净结汇-95.7亿美元,不过也是2023年6月以来的最好水平。2月结汇率为66.5%,低于1月的68.2%(图表9),购汇率为60.1%,略低于1月的61%(图表10),净结汇率继续处于较高水平。代客涉外收付款方面,2月差额录得356亿美元,环比减少465亿美元,主要源于货物贸易(环比-237.5亿美元)与证券投资(环比-224.6亿美元)差额的减少(图表11)。
3月外汇市场的净结汇规模或继续收窄。随着春节的过去及美元指数的明显走高,我们认为此前较为明显的净结汇意愿或有所降温,这可能推动3月净结汇规模继续回落。不过受益于出口强韧配合中间价升值,人民币汇率预期相对稳定,3月或仍能保持一定的净结汇规模。
图表8:银行代客净结汇规模处于高位


资料来源:Wind,中金公司研究部
图表9:结汇率保持在高位


资料来源:Wind,中金公司研究部
图表10:购汇率小幅走低


资料来源:Wind,中金公司研究部
图表11:代客涉外收付款规模走低


资料来源:Wind,中金公司研究部
人民币汇率或在4月继续保持双向波动
4月,我们认为伊朗冲突或持续演绎,全球非美货币表现仍面临较高的不确定性,不过人民币或仍有望受益于强出口及中间价稳定等因素,展现出一定的韧性。具体而言,当前伊朗地缘风险暂时还未出现明显缓和的迹象,若美国地面部队进一步部署,或可能令矛盾出现升温。我们认为当前全球地缘局势的风险或继续给全球能源及外汇市场带来不确定性。不过当今中国具备较强的供应链优势,能源供应相对稳定,在出口较强及中间价继续表现平稳的预期下,人民币的预期有望保持相对平稳,偏向于呈现有涨有跌的双向波动态势。
美元指数
4月预测区间:98.5-102;
一个月中枢:99.5
► 美元在3月初伊朗地缘冲突的推动下快速上行,随后因市场预期中东局势或有缓和,风险偏好短暂出现回暖,美元回吐了部分涨幅。但自3月中旬以来,随着能源价格的上行以及市场对通胀担忧的升温,市场对美联储年内降息的预期明显下行,在此背景下,美元指数一度涨至去年下半年的前期高点100附近。3月美元总体震荡走高,主要受到以下因素支撑:其一,伊朗冲突持续发酵,油价上升和风险偏好的下行使得美元受益于其避险属性而走强;其二,美国通胀数据反弹,加之美联储3月会议整体表态偏鹰,美元受益于利差的支撑而整体走强。截至3月27日收盘,美元指数收盘于100.2附近,领涨G10货币。
► 3月公布的经济数据显示出美国通胀持续升温,2月PPI同比增速上升至3.4%。此外,3月FOMC基调更加偏鹰,市场对美联储降息预期明显回落。我们认为,伊朗局势及能源价格的变化可能会继续主导美元的波动。若4月伊朗局势没有出现本质的好转,避险情绪与通胀预期的抬升都将继续支撑美元。另一方面,如果3月非农数据再次确认了2月劳动力市场的意外走弱,那么市场对美联储的降息预期可能再度回升,而这可能会限制美元的上升幅度。总体看,我们认为4月美元或维持偏强态势。
3月美元持续走强3月初,伊朗局势的升级带动了能源价格的大幅上行,这也带动美元快速走高。随后市场风险情绪虽然短暂修复,美元也回吐了部分涨幅,但3月中旬起,市场对通胀的担忧明显升温,叠加3月FOMC整体更加偏鹰,市场对美联储降息预期进一步下行,美元明显再度走强,并一度涨至100.5的前期高点附近。总体看,截至3月27日收盘,美元收涨2.6%并且领涨G10货币(图表12)。
图表12:G10主要货币3月变动(%)


资料来源:Macrobond,中金公司研究部
美国通胀压力继续美国2月核心CPI同比增长2.5%,与前值持平,整体CPI同比增长2.4%,同样与前值持平,而从随后公布的PPI数据来看,2月的涨幅较前值明显抬升:2月PPI同比上涨3.4%,高于市场的预期3%(图表13)。2月核心PPI同比上涨3.9%,高于市场预期的3.7%,环比录得0.7%,同样高于市场预期的0.3%,核心PPI环比录得0.5%,高于市场预期的0.3%。分项看,总体PPI上涨主要受到商品端食品和能源价格上涨带动,其中食品和能源分别环比上涨了2.4%和2.3%。而服务成本的上升仍是核心PPI的主要原因:2月最终需求服务环比上涨0.5%,其中,剔除贸易、运输和仓储后的其他服务环比仍上涨了0.6%,这可能表明服务通胀具有一定的广泛性。整体看,美国通胀的黏性在3月进一步得到确认,这也强化了市场对美联储短期内按兵不动的预期。
图表13:美国通胀


资料来源:Bloomberg,中金公司研究部
3月公布的美国经济数据和美元走势呈现分化 3月公布的经济数据在就业端明显走弱,而企业活动仍在扩张:劳动力市场方面,截至3月21日当周的首次申领失业救济人数升至21万,高于前值的20.5万。同时,2月非农就业人数下降9.2万,明显弱于市场预期。而2月失业率升至4.4%,高于市场预期的4.3%,这也显示出美国劳动力市场明显有所降温。另一方面,美国企业活动在2月维持强势:3月初公布的2月ISM制造业指数录得52.4,高于市场预期的51.5,同时,ISM服务业指数升至56.1,也高于市场预期的53.5。随后标普公布的3月最新数据显示,3月综合PMI初值录得51.4,服务业PMI初值录得51.1,制造业PMI初值录得52.4,都略高于前值并且维持在枯荣线上方(图14)。而从花旗宏观经济意外指数来看,3月美国经济表现和美元走势存在一定分化(图15),这可能表明伊朗冲突等因素主导了美元近期的走势。但如果4月公布的就业数据再次确认了2月非农数据的弱势,那么市场对美联储降息的预期可能再次回升,进而限制美元的上行幅度。
图表14:美国PMI

资料来源:Bloomberg,中金公司研究部
图表15:花旗宏观经济意外指数(美国)vs美元指数
资料来源:Bloomberg,中金公司研究部3月FOMC美联储如期按兵不动 但基调更偏鹰派美联储3月FOMC维持联邦基金利率目标不变。但从3月FOMC会议声明、发布会上鲍威尔的表态和美联储最新的经济预测来看,美联储更倾向于继续观察经济数据和地缘局势的演变。虽然本次会议并非全票通过,但美联储内部分歧较上次会议明显减少:上次会议上支持降息的沃勒本次会上因考虑到伊朗局势对通胀的影响最终支持按兵不动,而鸽派票委米兰虽然继续主张降息25基点,但相较去年9,10,12月三次会议都主张降息50基点时也有所收敛[2]。
本次FOMC会议声明和上次相比大体保持一致 ,FOMC在继续重申通胀依旧略高的同时新增加了“中东局势演变对美国经济的影响尚不确定”的表述。而从FOMC对经济的预测和点阵图给出的利率路径看(美联储上调了GDP预测的同时下调了明年失业率的预测,并且上修了今明两年PCE通胀的预期),3月会议上释放出的信号较此前也更偏鹰。
随后的发布会上鲍威尔表示[3],在没有看到通胀进一步改善前不会急于降息,中东局势对美国经济的影响仍存在不确定性。我们认为,美联储对短期内通胀能否持续回到2%的目标并没有十足把握,因此美联储可能会在一段时间内不急于降息,本次会后OIS市场不再预计年内美联储有任何的降息预期,而本次会前市场还预计年内至少有一次降息(图16)。在此背景下我们认为美元可能也会获得进一步支撑而保持强势。
图表16:OIS市场对美国联邦基金利率的预期

资料来源:Bloomberg,中金公司研究部
伊朗局势压制市场风险偏好 美元受避险资金青睐保持强势3月初以来伊朗局势持续紧张,市场风险偏好明显下行。美股为代表的风险资产3月月内都录得大幅回撤:标普500指数上周录得连续第5周下跌,3月月内累计下跌7.41%;道琼斯工业指数月内累计收跌7.78%,同样连跌五周。纳指月内则累计下跌7.59%。目前来看,虽然美国方面先后两次推迟了对伊朗能源设施的打击时间 ,但短期内尚未出现达成协议的明确迹象。如果4月伊朗局势维持当前的动荡,风险资产可能会面临进一步下行的压力,而资金的避险需求和能源价格的高企都可能继续支撑美元。
4月美元或将高位震荡一方面,美国近期的通胀数据显示通胀压力仍然存在,叠加美联储3月释放了更偏鹰的信号,市场可能会继续强化不急于降息的预期,尤其如果4月公布的CPI与PCE数据再次确认通胀压力,那么美元可能会继续获得支撑。另一方面,伊朗地缘冲突如果短期内不能得到缓解,能源价格维持在高位,市场对通胀预期抬升的担忧可能继续压制风险偏好,进而支撑美元。总体看,我们认为4月月内美元可能延续其震荡偏强的走势。
欧元/美元
4月预测区间:1.13-1.17;
一个月中枢:1.1450
► 欧元区经济数据在3月整体有所停滞,而通胀整体虽然继续维持在欧央行目标水平附近,但最新公布的2月整体CPI同比增速较前值有所走高,核心通胀也继续维持在较高的2.4%;不过,欧元3月月内走势更多是受到美元一侧的影响,月初以来伊朗局势的演变使得能源价格大幅上升,而美元的避险属性也使得其获得明显支撑,在此背景下,市场对ECB的加息预期虽然明显抬升,但与此同时市场也开始担心能源价格上升对欧元区经济的不利影响,而这种不利影响明显超过了加息预期对欧元有限的支撑,因此欧元在此背景下整体走势偏弱,自月初高点1.18附近一度走低至1.14附近之后才有所反弹。整体看,欧元3月维持在1.14-1.18这一区间波动。
►今年3月在美元整体走强的背景下,欧元也随之一路下行。向前看,伊朗局势的演变无疑是4月市场最为关注的焦点。而在ECB三月议息会议上,虽然拉加德表示欧央行并没有给出立刻调整利率的急迫性,但ECB对通胀预测的上修使得市场对年内加息的预期明显抬升。我们认为即将到来的4月议息会议上,欧央行大概率维持利率不变,如果伊朗局势在4月不能出现本质性好转,而能源价格继续维持在高位,在此背景下欧央行可能会对6月加息保持开放态度。而如果能源价格继续维持在高位,那么市场风险偏好可能也不会明显获得好转,包括欧元在内的非美货币可能会继续承压。总体看,我们认为欧元/美元在4月份可能会依旧维持较弱的走势。
3月欧元一路下行 欧元区经济数据在3月有所转弱,但伊朗局势的演变明显对欧元等非美货币的下行推波助澜。而在能源价格大幅走高的背景下,市场对欧央行的加息预期明显抬升,这在一定程度上限制了欧元下行的幅度,但其对欧元区经济的不利影响也使得欧元整体在3月维持了下跌的走势,欧元自3月初1.18附近的高点一度走低至1.14,随后才有所反弹。截至3月27日收盘,欧元/美元收跌2.39%左右,在G10货币中排名第三。
欧元区经济动能明显走弱 最新公布的欧元区PMI数据显示:欧元区3月综合PMI从2月的51.9下降至50.5,低于市场预期的51,创下去年5月以来最低水平;服务业PMI跌至50.1,同样不及市场预期的51.1;制造业PMI初值则回升至51.4,好于市场预期的49.6(图表17)。欧元区两大核心经济体在3月的表现都不尽如人意,德国3月综合PMI超预期降至51.9,虽然制造业PMI意外走强,但更多的原因在于企业为规避伊朗局势带来的供应链风险而提前囤货。而受到伊朗冲突带来的能源价格上涨影响,法国企业的投入成本正以最近三年多以来最快的速度上升,供应链也因伊朗冲突受到扰乱。企业试图将成本转嫁给消费者,进而抑制了总体需求。法国3月综合PMI超预期下行至48.3,也创下近五个月的新低,这也是其连续三个月处于荣枯线以下。此外,3月德国ZEW预期指数自前值的58.3大幅下降至-0.5;而3月IFO商业景气指数也自88.6下降至86.4。在此背景下,欧元区花旗宏观经济意外指数在3月出现明显下行(图表18)。而相较于2022年俄乌冲击影响之下这一指标的下行幅度,目前我们只是看到了幅度较小的下降,后续如果当前的冲击继续发酵,那么我们不排除这一指标有进一步走低的可能性。
图表17:欧元区PMI


资料来源:Bloomberg,中金公司研究部
图表18:花旗宏观经济意外指数vs欧元/美元


资料来源:Bloomberg,中金公司研究部
欧元区通胀有所反弹最新公布的欧元区2月CPI同比增速从上月的1.7%再次回升至1.9%,而核心通胀也保持在2.4%的相对高位,服务业通胀同样自前值的3.2%上升至3.4%(图表19)。在此背景下,本周即将公布的欧元区3月通胀数据将较为关键,如果通胀确认了近期市场担忧的大幅上行,那么市场有可能会强化对欧央行加息的预期。
图表19:欧元区通胀


资料来源:Bloomberg,中金公司研究部
欧央行4月议息会议大概率按兵不动 但需关注其对未来利率路径的暗示欧央行在3月会议上符合市场预期按兵不动,虽然暗示目前并没有调整利率的紧迫性,但表示保留所有政策选项的可能性。与此同时,欧央行上调了对通胀的预测并且下调了对经济增长的预测。目前OIS市场预期4月会议上欧央行有50%的可能性会加息,而对年内也有3次的加息预期(图表20)。
上周在法兰克福举行的“欧央行及其观察者”年会上,拉加德表示[4],“从当前的宏观经济状况来看,欧央行没有理由立即采取行动。”拉加德还强调[5],“通常情况下,大宗商品价格对整体通胀的传导有限,当然这一情况可能会因以下因素发生改变:1冲击的强度和持续时间;2 冲击的传播范围:具体看,第二点取决于经济对能源价格冲击的承受能力、劳动力市场的健康程度以及冲击发生前通胀的水平。尽管目前石油和天然气价格出现了大幅上涨,但天然气价格的涨幅远小于2022年,而且其持续时间尚不清楚”。最后拉加德总结到[6],当前的宏观经济环境相比2022年要更有利,短期内不太可能出现通胀明显的大幅上升。而当年疫情时期积压的需求如今也不复存在,劳动力市场也在降温,2月的通胀仅为1.9%,而在伊朗局势动荡出现前的市场预期是整体通胀会在很长一段时间内保持在2%以下。因此我们认为,欧央行短期之内可能并没有理由仓促加息。
不过这并不代表未来欧央行会一直按兵不动,如果4月过后能源价格依旧居高不下,那欧央行可能很难将这次冲击定性为短期。考虑到冲击强度与持续时间的多种情景,拉加德上周给出了不同的货币政策路径[7]:
第一种情景是冲击规模有限且持续时间不长:如果伊朗冲突持续不足一个月,那么这种情况下欧央行无需采取货币政策行动,这也正是欧央行目前所面对的情况。第二种情景是冲击导致通胀大幅走高,但持续超过目标通胀的时间没有太久。在这种情况下,拉加德表示“可能需要对政策进行一些适度调整”。我们认为这是在暗示,如果能源价格在整个春季都维持在高位,那么6月可能会加息25个基点。第三种情景是通胀显著且持续地偏离目标。这可能需要欧央行采取“必须足够有力且持久的应对措施”。我们认为如果能源价格在整个夏天都保持在高位的话,那么欧央行可能会在9月考虑第二次25个基点的加息。
综上,我们认为4月的议息会议上欧央行大概率并不会调整利率,但如果其对6月持开放态度,那么市场可能会继续强化年内加息的预期。
图表20:OIS市场对ECB利率路径的预期


资料来源:Bloomberg,中金公司研究部
4月欧元可能会继续趋弱 我们认为欧元/美元在4月或许较难走出大幅反弹行情,在市场预期欧央行年内大幅加息的背景下,欧央行能否最终兑现这样较为激进的加息预期最终还要取决于伊朗局势的演变以及其对能源价格影响的时间。短期看,如果伊朗局势在4月不能出现本质性好转,那么能源价格可能会继续维持在高位,如此即便市场对欧央行的加息预期维持在高位,市场可能会继续担心能源价格上升对欧元区经济的不利影响,因此欧元大概率会继续维持弱势。
美元/日元
4月预测区间:155-163;
一个月中枢:159
►3月:中东地缘风险→油价大涨→日本贸易账户恶化→日元贬值
►4月:中东局势继续影响日元汇率,或出现外汇干预
中东地缘风险带来日元贬值3月初美日汇率始于156附近,此后因中东地缘局势的紧张,带来能源价格的上升,带来日本贸易条件的恶化,从而带来日元贬值压力,截至3月27日美日汇率突破160的整数关口(图表21)。3月以来日元相较美元贬值2.66%,但是日元在G10货币与亚洲货币中都排名居中,并非成为最弱货币,我们认为该现象表明:1)日本央行过去持续的加息、2)日本较为充足的原油储备实则给日元带来一定的提振。息差方面,美日息差小幅扩大,时隔多月息差逻辑看似再度“复活”(图表22),但是我们认为长期来看,或许存在再度脱钩的可能性。日元期货头寸角度来看,截至3月24日,芝商所外汇期货市场中对冲基金对日元的净空头约在6万张合约附近,目前并未处于“极值”水平 (图表23)。
图表21:美日汇率与美元指数的走势


资料来源:Bloomberg,中金公司研究部
图表22:美日汇率与美日10年息差的走势


资料来源:Bloomberg,中金公司研究部
图表23:对冲基金对日元净头寸的走势


注:1张合约=1,250万日元
资料来源:Bloomberg,中金公司研究部
中东地缘冲突对日本的影响:从结论而言,日本的能源储备能够满足数月的日本国内能源需求,但是能源价格的长期上涨会对日本经济带来压迫。日本资源能源厅公布的数据显示[8]受2011年东日本大地震影响而关停大部分核电站之后,日本的能源自给率由2010年的20.2%降至2022年的12.6%,远低于其他主要发达国家。日本的原油进口约9成来自于中东地区(图表24),霍尔木兹海峡的封锁对日本也有着明显的影响。虽然在资源禀赋上日本存在“先天缺陷”,但是经日本“后天努力”下日本实现了主要国家中最久级别的石油储备。高市早苗在国会答辩中表示[9]日本原油储备总计254天(其中国家战略储备146天、民间机构储备101天、产油国共同储备7天),该储备级别远长于大部分国家。因此在短期内,日本可以抵抗住中东地缘风险,但是伴随局势长期化,日本的原油储备逐步耗尽之后,日本面临经济减速、通胀加速的风险,同时中东局势恶化给日元带来贬值压力。
图表24:日本原油进口来源(2023) 占比(%)


资料来源:日本资源能源厅,中金公司研究部
春斗结果支持日本央行继续加息:2026年的春斗第二轮结果显示同比涨薪5.12%,实现了连续3年第二轮结果过5%的情况。历年春斗呈现“好的开始就有好的结束”的特征(图表25),我们认为2026年春斗的最终涨薪幅度或在5%左右,与过去2年的春斗结果基本持平。2025年期间受关税扰动,日本上市企业利润增速有所下滑,理应涨薪幅度有所下降,但是在人手不足的大背景下,依然实现了同过去2年持平的涨薪幅度。春斗的持续涨薪有助于日本实际工资转正,但是需留意中东地缘冲突带来的拖累影响。2026年的春斗结果支持日本央行进一步加息,但是考虑到中东地区的不确定,我们认为日本央行的下次加息或在6月前后。详情参考《2026年日本“春斗”点评》。
图表25:历年春斗各轮统计中涨薪幅度的统计


资料来源:日本工会总联合会,中金公司研究部
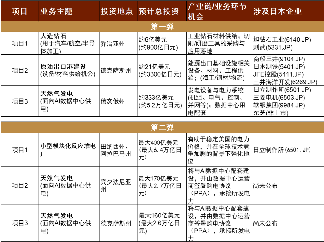
日本对美投资第二弹:2026年3月19日,日本公布了对美投资“第二弹”的具体内容[10],投资额约730亿美元,涵盖小型模块化反应堆电厂(最多400亿美元)与两大天然气发电项目(最多330亿美元)。目前第一弹与第二弹总计1090亿美元(图表26),包含在日本对美投资5500亿美元的大框架之内,原油基础设施、大型核机电组、先进面板工厂、铜冶炼设施、数据中心储电项目等为今后的潜在项目。除此之外,日本与美国还达成了稀土领域的相关合作,三菱材料正在探讨对美国的稀土项目进行出资,并就回收及精炼能力提升等事项开展协商。相关项目对日股、日债在短期内的影响有限,但是可能会带来一定潜在的日元贬值压力。详情参考《日本对美投资第二弹与日美稀土合作》。
日本央行今后或继续加息: 日本央行在3月会议中维持政策利率在0.75%不变。记者招待会中植田行长发言鹰鸽平衡,避免了日元大幅贬值从而触发外汇干预的可能性。在不考虑中东地缘风险冲击的情形下,日本央行对国内经济与通胀前景整体持偏乐观判断,原本具备在3月或4月会议启动进一步加息的条件。然而,随着中东局势不确定性上升,外生冲击对经济与通胀路径的影响显著增强,日本央行当前更倾向于延长观察期,以评估相关影响的持续性与强度。在此基础上,我们判断日本央行下一次加息时点大概率落在6月会议前后。详情参考《中金看日银#80:26年3月会议回顾-鹰鸽平衡,汇率平稳》。
4月中东局势继续影响日元汇率,或出现外汇干预 4月期间,中东地区局势的变化继续主导日元汇率的走势,基本而言,传导途径是“局势恶化→油价上升→日本贸易条件恶化→日元贬值”或“局势改善→油价下跌→日本贸易条件改善→日元升值”。同时,由于美日汇率突破了160的整数关口,我们认为今后日元或继续发生贬值,则有可能触发日本当局外汇干预的可能性。参考2024年外汇干预的经验,日本当局实施外汇干预的1-3个工作日内,日元或能实现相较美元2-4%的升值,但是难以带来日元的趋势性升值。总体而言,我们提醒投资者留意日元汇率波动,4月期间美日汇率的区间或在155-163,中枢或在159附近。
下调日元汇率预测:受中东地缘局势升级以及日元结构性偏弱的影响,我们上调对美日汇率的预测,中短期内日元汇率或依旧维持在弱方,2026年4季度的美日汇率中枢或在154附近。
图表26:日本对美投资第一弹与第二弹的内容


资料来源:日本政府,美国商务部,日本经济新闻,中金公司研究部
附录
本月重要日程
图表27:本月重要日程

资料来源:Bloomberg,中金公司研究部
外汇期货头寸观察
3月,美元指数先升后稳,市场持有的其头寸水平较2月底快速走高,我们认为目前市场对美元的看涨情绪或较为明显。从主要货币的期货头寸来看,经历了2月的持续回落后,市场持有的美元头寸明显走高,目前已升至格陵兰岛事件前的水平。较2月末,非美货币的主要头寸表现分化,其中澳元、加元等的头寸水平处于近年来偏高水平,日元、瑞士法郎等避险货币的头寸水平则相对均衡,欧元、英镑和新西兰元水平则处于相对偏低位置。
图表28:主要货币的净头寸/未平仓量的百分位数(为反转信号指标,其值过高或过低时易出现反转)
注:百分位数为相较过去三年的百分位资料来源:Macrobond,中金公司研究部
图表29:芝商所(CME)非商业持仓美元净头寸的推移
(单位:合约数)

资料来源:Macrobond,中金公司研究部
图表30:芝商所(CME)非商业持仓欧元净头寸的推移
(单位:合约数,1合约=125,000欧元)

资料来源:Macrobond,中金公司研究部
图表31:芝商所(CME)非商业持仓日元净头寸的推移
(单位:合约数,1合约=12,500,000日元)


资料来源:Macrobond,中金公司研究部
图表32:芝商所(CME)非商业持仓英镑净头寸的推移
(单位:合约数,1合约=62,500英镑)


资料来源:Macrobond,中金公司研究部
期权观察
风险逆转期权
美元/人民币:人民币汇率在3月贬值幅度较小,市场预期相对稳定,风险逆转期权较2月底水平略有抬升。
欧元/美元:风险逆转期权在3月延续小幅走低,整体走势与欧元大致一致,或在能源冲击的影响下,市场对后续升值预期有所降低。
美元/日元:日元汇率与风险逆转期权均有所回升,或与欧元变动的原因类似,市场或对日元后续的升值预期偏弱。
图表33:美元在岸人民币风险反转期权


资料来源:Bloomberg,中金公司研究部
图表34:欧元美元风险反转期权


资料来源:Bloomberg,中金公司研究部
图表35:美元日元风险反转期权


资料来源:Bloomberg,中金公司研究部
隐含波动率
美元/人民币:美元对人民币的隐含波动率继续小幅抬升,3月整体处于年内高点。
欧元/美元:欧元对美元的隐含波动率小幅走高,与RR及欧元汇率走势接近。
美元/日元:美元兑日元的隐含波动率有所走高,市场或预期其波动抬升。
图表36:美元人民币隐含波动率(%)


资料来源:Bloomberg,中金公司研究部
图表37:欧元美元隐含波动率(%)


资料来源:Bloomberg,中金公司研究部
图表38:美元日元隐含波动率(%)


资料来源:Bloomberg,中金公司研究部
Reference ]article_adlist-->参考来源
[1]https://www.ft.com/content/16f13378-7a2f-4026-9d59-39a3da438569
[2]https://www.wsj.com/articles/feds-miran-still-backs-rate-cuts-despite-surging-oil-prices-31449a19
[3]https://www.federalreserve.gov/monetarypolicy/fomcpresconf20260318.htm
[4]https://www.ecb.europa.eu/press/key/date/2026/html/ecb.sp260325~ac2916a211.en.html
[5]https://www.ecb.europa.eu/press/key/date/2026/html/ecb.sp260325~ac2916a211.en.html
[6]https://www.ecb.europa.eu/press/key/date/2026/html/ecb.sp260325~ac2916a211.en.html
[7]https://www.ecb.europa.eu/press/key/date/2026/html/ecb.sp260325~ac2916a211.en.html
[8]https://www.enecho.meti.go.jp/about/special/johoteikyo/energyissue2024_1.html
[9]https://news.yahoo.co.jp/articles/cba444804312aee0d239b4d31d3d1870209666d8?page=1
[10]https://www.whitehouse.gov/fact-sheets/2026/03/fact-sheet-president-donald-j-trump-strengthens-u-s-japan-alliance-for-the-benefit-of-all-americans/
Source文章来源
]article_adlist-->本文摘自:2026年3月29日已经发布的《中东局势牵动市场》
李刘阳(分析员)SAC 执业证书编号:S0080523110005 SFC CE Ref:BSB843
丁 瑞(分析员)SAC 执证证书编号:S0080523120007 SFC CE Ref:BRO301
王 冠(分析员)SAC 执业证书编号:S0080523100003
施 杰(分析员)SAC 执业证书编号:S0080525030001
Legal Disclaimer ]article_adlist-->法律声明
特别提示 ]article_adlist-->本公众号不是中国国际金融股份有限公司(下称“中金公司”)研究报告的发布平台。本公众号只是转发中金公司已发布研究报告的部分观点,订阅者若使用本公众号所载资料,有可能会因缺乏对完整报告的了解或缺乏相关的解读而对资料中的关键假设、评级、目标价等内容产生理解上的歧义。订阅者如使用本资料,须寻求专业投资顾问的指导及解读。
本公众号所载信息、意见不构成所述证券或金融工具买卖的出价或征价,评级、目标价、估值、盈利预测等分析判断亦不构成对具体证券或金融工具在具体价位、具体时点、具体市场表现的投资建议。该等信息、意见在任何时候均不构成对任何人的具有针对性的、指导具体投资的操作意见,订阅者应当对本公众号中的信息和意见进行评估,根据自身情况自主做出投资决策并自行承担投资风险。中金公司对本公众号所载资料的准确性、可靠性、时效性及完整性不作任何明示或暗示的保证。对依据或者使用本公众号所载资料所造成的任何后果,中金公司及/或其关联人员均不承担任何形式的责任。
]article_adlist-->本公众号仅面向中金公司中国内地客户,任何不符合前述条件的订阅者,敬请订阅前自行评估接收订阅内容的适当性。订阅本公众号不构成任何合同或承诺的基础,中金公司不因任何单纯订阅本公众号的行为而将订阅人视为中金公司的客户。
一般声明
本公众号仅是转发中金公司已发布报告的部分观点,所载盈利预测、目标价格、评级、估值等观点的给予是基于一系列的假设和前提条件,订阅者只有在了解相关报告中的全部信息基础上,才可能对相关观点形成比较全面的认识。如欲了解完整观点,应参见中金研究网站(http://research.cicc.com)所载完整报告。
本资料较之中金公司正式发布的报告存在延时转发的情况,并有可能因报告发布日之后的情势或其他因素的变更而不再准确或失效。本资料所载意见、评估及预测仅为报告出具日的观点和判断。该等意见、评估及预测无需通知即可随时更改。证券或金融工具的价格或价值走势可能受各种因素影响,过往的表现不应作为日后表现的预示和担保。在不同时期,中金公司可能会发出与本资料所载意见、评估及预测不一致的研究报告。中金公司的销售人员、交易人员以及其他专业人士可能会依据不同假设和标准、采用不同的分析方法而口头或书面发表与本资料意见不一致的市场评论和/或交易观点。 ]article_adlist-->在法律许可的情况下,中金公司可能与本资料中提及公司正在建立或争取建立业务关系或服务关系。因此,订阅者应当考虑到中金公司及/或其相关人员可能存在影响本资料观点客观性的潜在利益冲突。与本资料相关的披露信息请访http://research.cicc.com/disclosure_cn,亦可参见近期已发布的关于相关公司的具体研究报告。
本订阅号是由中金公司研究部建立并维护的官方订阅号。本订阅号中所有资料的版权均为中金公司所有,未经书面许可任何机构和个人不得以任何形式转发、转载、翻版、复制、刊登、发表、修改、仿制或引用本订阅号中的内容。
海量资讯、精准解读,尽在新浪财经APP
双悦网配资提示:文章来自网络,不代表本站观点。